Anchor: Navigation

GenAI Issue 5.0 - June 2025 Follow the Stream Your Dedicated Community Content Scroll 

Unlocking Next-Generation AI Agents With Data Streaming

Welcome to the fifth edition of Follow the Stream GenAI! In this issue, we focus on agentic artificial intelligence (AI): insights on the rise of AI agents, the associated challenges, and the solutions provided by shared, event-driven communication layers. We’ll also cover new tools for AI integration, agentic mesh framework, and event-driven AI design.
See Industry Updates

GenAI & Data Streaming Fundamentals

Real-Time GenAI Crash Course

Heading 1

Heading 2

Heading 3


Subtitle 1
Subtitle 2
Subtitle 3
Anchor: General-Updates

GenAI Sector Snapshot: General Updates

The State of AI and Why Data Streaming Is Key for Success

“The CIO Summit in Amsterdam provided a valuable perspective on the state of AI adoption across industries. While enthusiasm for AI remains high, organizations are grappling with the challenge of turning potential into tangible business outcomes. Key discussions centered on distinguishing hype from real value, the importance of high-quality and real-time data, and the role of automation in preparing businesses for AI integration. A recurring theme was that AI is not a standalone solution—it must be supported by a strong data foundation, clear ROI objectives, and a strategic approach. As AI continues to evolve toward more autonomous, agentic systems, data streaming will play a critical role in ensuring AI models remain relevant, context-aware, and actionable in real time.”
Read Blog

Confluent Announces Tableflow Updates That Drive AI Innovation

Confluent has announced significant updates to Tableflow, enabling real-time access to streaming data in open table formats to power next-generation AI applications. With Apache Iceberg now generally available and a new Early Access program for Delta Lake, Tableflow helps eliminate data silos and ensures high-quality, real-time data pipelines.
Read Article

Confluent, Databricks Partner to Simplify AI Development

Databricks and Confluent have partnered to simplify AI development, allowing users to easily access real-time streaming data for developing, deploying, and maintaining trusted AI models and applications. By linking Confluent’s Kafka-based tools with Databricks’ Delta Lake and governance systems, the integration simplifies data access, transformation, and compliance, which helps address common challenges in AI projects.
Raed Article

Databricks Data + AI Summit 2025

Databricks, in partnership with Confluent, invites the global data community to the Data + AI Summit 2025 to explore the forefront of lakehouse architecture, open source innovation, and AI and machine learning advancements. Taking place June 9–12 at the Moscone Center in San Francisco—and online June 11–12 for a free virtual experience—the event features live keynotes, expert-led sessions, and exclusive commentary to inspire and inform data professionals at every level.
Check out the Confluent sessions below—and stop at booth #525 for technical demos from Confluent experts.
Learn More
Anchor: Executives-Brief

Executive's Brief: AI Vision & Strategy

2025 Data Streaming Report: Moving the Needle on AI Adoption, Speed to Market, & ROI

The 2025 Data Streaming Report emphasizes the critical role that data streaming platforms (DSPs) play in the adoption of AI in businesses. The report, which gathers insights from 4,175 IT leaders, highlights several key findings:
  • Ease of AI Adoption: 89% of IT leaders state that DSPs help overcome challenges related to data access, quality assurance, and governance, making AI adoption smoother. 
  • Established Use: 53% of IT leaders cite established use when it comes to chatbots, copilots, and AI assistants.
  • Use of Enterprise Data: 73% of IT leaders cite that DSPs enable use of enterprise data to drive AI-based systems.
Download Report

Why Event-Based Design Is The Future of Agentic AI

Multi-agent AI offers powerful automation and decision-making capabilities, but scaling it requires rethinking traditional system architectures. By adopting event-driven architecture and data streaming, businesses can enable AI agents to communicate efficiently, operate autonomously, and respond in real time—unlocking the full potential of enterprise-scale AI.
Read Article

How Notion Scales Its AI and Lowers Operations Costs With Data Streaming

Notion uses Confluent’s real-time data streaming platform as the backbone of its AI features, enabling scalable, low-latency search and content generation across user workspaces. Event-driven architecture ensures that Notion AI always works with the most up-to-date data, enabling more accurate responses and seamless integrations across tools like Slack and Jira. This approach allows Notion’s engineering team to focus on building innovative AI experiences while scaling efficiently to support rapid user growth.
Read Case Study

The Power of Predictive Analytics in Business: Using Generative AI and Data Streaming

Predictive analytics uses historical data, machine learning, and statistical models to help businesses forecast trends, mitigate risks, and make proactive decisions. When combined with GenAI and real-time data streaming platforms, it enhances accuracy and responsiveness, enabling organizations to personalize experiences, optimize operations, and adapt quickly to changing conditions across sectors such as finance, retail, healthcare, and aviation.
Read Blog

How Real-Time Data Streaming With GenAI Accelerates Singapore’s Smart Nation Vision

As part of Singapore’s Smart Nation 2.0, the government is using GenAI and data streaming to enhance public service delivery. GovTech’s VICA (Virtual Intelligent Citizen Assistant) chatbot helps agencies provide citizens with faster, more personalized answers to their questions. Building on VICA, the OneService Kaki Chatbot lets residents report local issues—like broken streetlights—directly through platforms like WhatsApp and Telegram, making public feedback easier and more accessible.
Read Blog
Anchor: Customer-Experience

GenAI Ethics & Impact

Agentic AI: The Top 5 Challenges and How to Overcome Them

While agentic AI promises significant business benefits, it also comes with challenges. These include ensuring reliable model logic, minimizing randomness in outcomes, addressing data privacy and security risks, and maintaining data quality across diverse sources. To overcome these issues, companies need to focus on training models with real-world data, protecting sensitive information, using high-quality data sources, and investing in specialized talent as well as infrastructure for long-term ROI.
Read Blog

The AI Data Liberation Problem

Many AI projects fail to deliver value because organizations face a "data liberation problem," in which fragmented, siloed, and outdated data systems hinder real-time access to the data AI needs. Traditional solutions like data lakes and batch processing create delays, making AI applications rely on stale information. Data streaming platforms solve this issue by enabling real-time, continuous access to fresh, actionable data, empowering AI systems to perform effectively and drive business outcomes.
Read Blog

The AI Silo Problem: How Data Streaming Can Unify Enterprise AI Agents

The rise of AI agents in enterprises has led to a fragmentation problem,  in which agents operate in isolation and fail to share insights, creating inefficiencies and duplicated efforts. To solve this, a shared event-driven communication layer powered by data streaming platforms can connect AI agents in real-time, enabling them to collaborate and exchange insights seamlessly.
Read Blog
Anchor: Architects-Blueprint

Architect's Blueprint: AI-Driven Design

A Guide to Event-Driven Design for Agents and Multi-Agent Systems

AI agents will define the next era of automation, but only if they can act in real time. Confluent’s ebook outlines how to design event-driven AI agents and multi-agent systems using data streaming as the foundation. Covering the evolution of AI, agent architecture, and the use of tools such as Apache Flink® and Stream Governance to ensure context, reliability, and security, the ebook takes a technical look at multi-agent design patterns.
Download eBook
Anchor: must-read

Agentic Mesh: The Future of Enterprise Agent Ecosystems

An agentic mesh is a framework that connects AI agents in a secure, reliable, and scalable ecosystem for enterprise use. It enables agents to discover each other, collaborate, and share context while meeting enterprise standards for security, observability, and governance. This shifts AI agents from isolated demos to trusted, integrated components that can drive real business value at scale.
Read Article

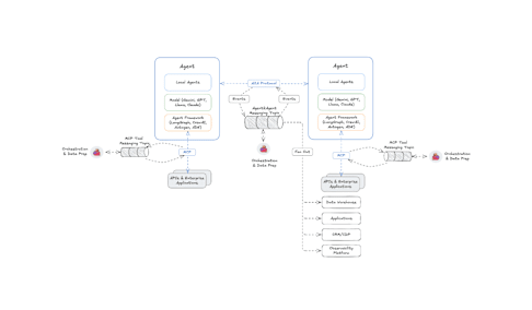
A2A, MCP, Apache Kafka®, and Apache Flink®: The New Stack for AI Agents

Agent-to-Agent (A2A) Protocol, Model Context Protocol (MCP), Kafka, and Flink form a foundational stack for scalable, collaborative AI agent ecosystems. A2A standardizes how agents communicate with one another, while MCP defines how they access tools and external context. Kafka acts as the event-driven messaging backbone, and Flink enables real-time processing of those events—together enabling agents to interact, reason, and act with resilience and coordination across complex systems.
Read Article

Powering AI Agents With Anthropic’s MCP and Confluent

AI agents are only as powerful as the data they access. Confluent’s new webinar explores how Anthropic’s MCP, combined with Confluent’s data streaming platform, enables AI agents to securely connect to real-time, governed data streams for intelligent decision-making and scalable automation.
Join AI experts Sean Falconer and Edward Vaisman for a walk-through of building event-driven agents using Claude, MCP, Flink, and Stream Governance—plus live Q&A!

How to Rank Salesforce Leads Using Flink With the Google Vertex AI

Confluent's Customer Zero initiative demonstrates how real-time data streaming and AI can work together to enhance lead scoring. By integrating Apache Flink with Google Cloud Vertex AI on Confluent Cloud, the platform enables real-time model inference, allowing sales teams to prioritize high-value leads based on up-to-date predictions.
Read Blog
Anchor: Developers-Desk

Developer's Desk: AI Toolkit

The Developer’s Guide to RAG With Data Streaming

Retrieval-augmented generation (RAG) enhances large language model (LLM) accuracy by incorporating real-time data, but scaling it reliably requires an event-driven architecture. This guide explores how to build real-time GenAI applications using a data streaming platform, detailing core RAG patterns, data augmentation, inference, and orchestration. It also highlights tools like Flink, connectors, and Stream Governance, supported by practical use cases and reference architectures.
Download eBook
Available in German, French, Spanish, Japanese, and Korean!

From Reactive to Orchestrated: Building Real-Time Multi-Agent AI With Confluent

Agent Taskflow is an AI orchestration platform that makes multi-agent systems (MASs) accessible and practical for real-world use. Built on Confluent’s real-time, event-driven architecture, it enables AI agents to collaborate effectively—sharing context, coordinating actions, and responding dynamically. With built-in support for fault-tolerant communication, observability, and governance, Agent Taskflow helps enterprises automate complex tasks and create cohesive, agent-driven workflows across diverse use cases.
Read Blog

Building a Real-Time GenAI App for Social Media With Confluent and Databricks

This step-by-step demo walks through building a real-time social media GenAI app that instantly engages with customer posts such as product reviews. Using Confluent Cloud, Flink, and Databricks AI, the system ingests user reviews, enriches them with sentiment and franchise data, and generates AI-powered responses—including images—through Databricks agents and models.
Watch Demo

Flink AI: Hands-On FEDERATED_SEARCH()—Search a Vector Database With Confluent Cloud for Flink

Confluent Cloud integrates Apache Flink with vector databases like Pinecone to power real-time RAG workflows. By combining ML_PREDICT() for embedding generation and the new VECTOR_SEARCH() function for semantic search, users can build streaming GenAI applications—such as intelligent chatbots—using grounded, context-specific data.
Read Blog

Demo Webinar: AI-Powered Personalization With Oracle XStream CDC Connector

The new Oracle XStream CDC Source Connector enables high-throughput, low-latency access to Oracle data for real-time AI personalization. This webinar covers topics such as streaming database changes faster than traditional change data capture (CDC) methods, using real-time data for personalized customer interactions, and coordinating multichannel experiences triggered by database events.
Watch Webinar

Learn About Data Streaming With Apache Kafka® and Apache Flink®

High-throughput low latency distributed event streaming platform. Available locally or fully-managed via Apache Kafka on Confluent Cloud.

High-performance stream processing at any scale. Available via Confluent Cloud for Apache Flink.

Explore Developer Hub

Request Flink Workshop or Tech Talk

Anchor: Innovation-Research

Innovation & Research: AI Revolution

3 Ways GenAI and Data Streaming Are Gamechangers for Online Safety

GenAI and data streaming are transforming online safety by shifting cybersecurity from reactive to proactive defense. Instead of relying on static rules or delayed analysis, organizations can now detect subtle, evolving threats in real time—such as behavioral anomalies or coordinated attacks across borders—using AI that learns and adapts continuously. This fusion enables smarter, faster decision-making and collaboration, helping cyber defenders stay ahead in a landscape where the threat is always changing.
Read Article

Transforming Retail With AI: Confluent and Microsoft Azure

Confluent, in partnership with Microsoft Azure, enables retailers to deliver real-time, AI-driven customer experiences by streaming, processing, and managing data on a unified platform. This integration allows for personalized product recommendations, adaptive user interfaces, real-time inventory monitoring, and automated order fulfillment, helping retailers boost sales and customer satisfaction.
Watch Video

Join the Community

Sign up for updates below and check out previous issues!

Share content suggestions and new uses cases in the Comments Section